File Explorer
File namedesc Size  Last updated 
dir ..
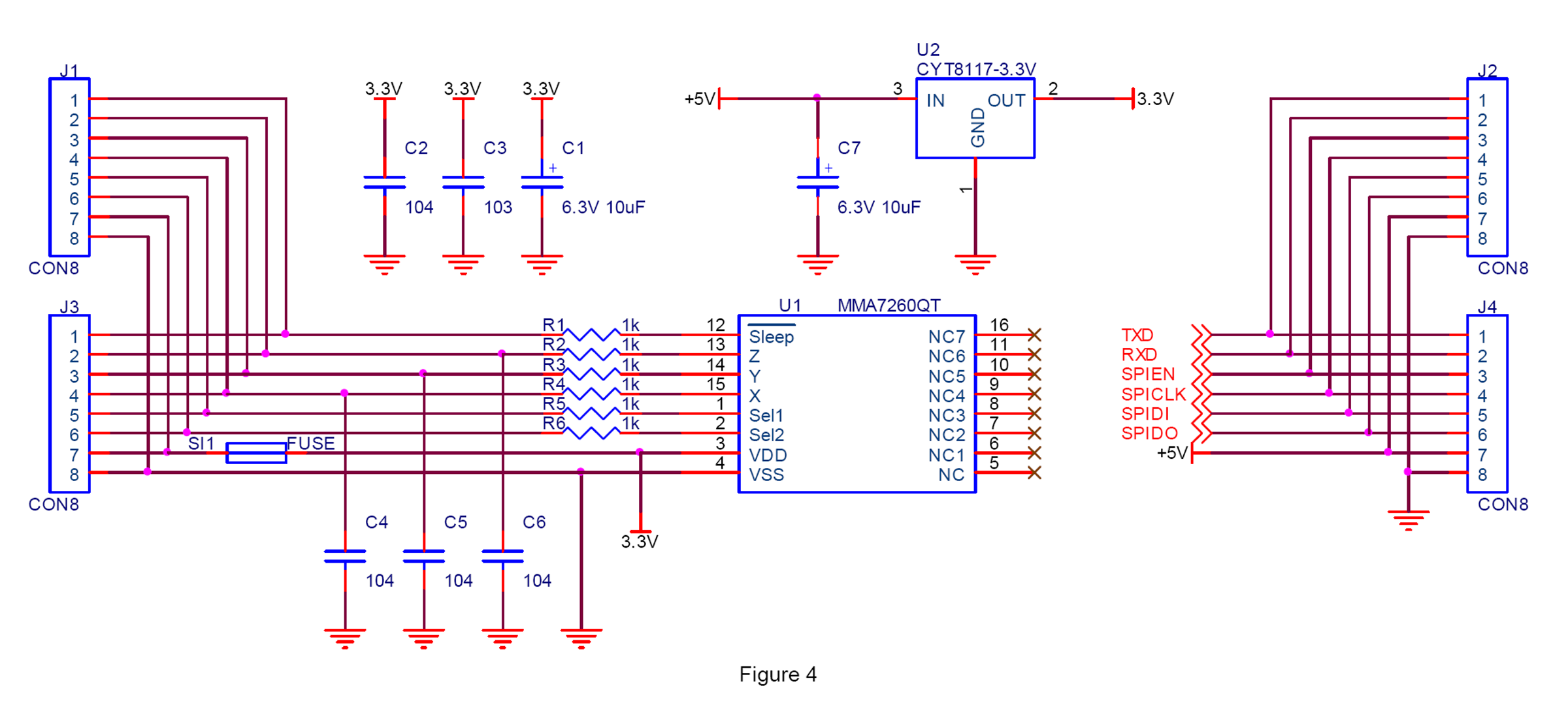
png MMA7260 Circuit.png 266.39 KiB 09.01.16 00:00:00
bas MMA7260_Accelerometer_Gravity.bas 9.52 KiB 09.01.16 00:00:00
zip MMA7260_Accelerometer_Gravity.zip 2.29 KiB 09.01.16 00:00:00
bas MMA7260_Accelerometer_Simple.bas 7.48 KiB 09.01.16 00:00:00
zip MMA7260_Accelerometer_Simple.zip 1.85 KiB 09.01.16 00:00:00
Mobile view | Total space used: 7745.172 MB | Page loaded in 833.18 ms | Home